智造新航道:中国工业机器人全球化合规风险全解析


工业机器人产业正迎来“出海”新浪潮,本报告系统梳理工业机器人出海的核心合规风险,旨在为企业提供可供参考的合规建议。
作者丨王红燕 董思薇
在全球产业链重构与国内市场竞争白热化的双重驱动下,工业机器人产业正迎来“出海”新浪潮,根据海关总署2025年6月9日发布数据,今年前5个月,我国工业机器人增长55.4%。在出海过程中,工业机器人企业面临着产品认证、数据合规、知识产权等复合型合规挑战,本报告立足工业机器人产业特性,系统梳理工业机器人出海的核心合规风险,旨在为企业提供可供参考的合规建议。
一、中国工业机器人出海现状
1. 工业机器人的定义与分类
根据国际机器人联合会(IFR)的定义,工业机器人(industrial robot)为“一种在工业环境中用于自动化应用的、可自动控制、可重新编程的多用途机械手,可在三个或更多轴上编程,既可以固定在原地,也可以固定在移动平台上”。
根据《“十四五”机器人产业发展规划》,工业机器人可分为以下几类:

点击可查看大图
2. 中国工业机器人出海市场现状
2025年1月13日,国务院新闻办公室举行“中国经济高质量发展成效”系列新闻发布会:2024年工业机器人等高科技属性新产品加速出海,工业机器人出口实现45.2%的增长。
根据海关总署及高工机器人产业研究院(GGII)数据显示,2020-2024年中国工业机器人的出口整体呈显著上升的态势,全球市场正迎来中国工业机器人的浪潮。

图源:高工机器人产业研究院[1]
根据国际数据公司(IDC)发布的《中国机器人出海市场分析,2024:扬帆出海,破浪前行》,2023年中国工业机器人主要市场区域在亚太、欧洲、北美等地区,这些区域市场贡献了中国工业机器人厂商境外收入的90%。

图源:IDC[2]
3. 中国工业机器人出海原因
(1)国内市场竞争激励
根据MIR DATABANK数据统计,2024年国产工业机器人厂商市场份额提升至52.3%,销量同比增长20%。

图源:MIR DATABANK[3]
从国产工业机器人份额的迅速上升这一现象,隐藏着国内市场日益激烈的竞争态势,在国内市场竞争愈发激烈、产品价格不断下探、利润空间持续收窄的背景下,越来越多的国内工业机器人企业开始将目光投向海外市场,寻求新的增长点和突破口。
(2)国家鼓励政策
2025年1月15日,工业和信息化部办公厅发布的《关于开展中小企业出海服务专项行动的通知》,重点部署政策入企服务、市场开拓服务、国际人才服务、管理提升服务、跨境金融服务、权益保障服务。2025年2月14日,国家工业和信息化部等17部门发布《关于开展2025年“一起益企”中小企业服务行动的通知》,开展中小企业出海行动,支持服务机构与有出海意向的中小企业精准化对接,提供系统化专业化服务,帮助中小企业开拓国际市场、畅通信息渠道、提升风险防控能力。以上政策为包括工业机器人企业在内的中小企业“走出去”提供了强有力的政策保障。
(3)竞争优势
知名半导体咨询机构 SemiAnalysis发布的《America Is Missing The New Labor Economy – Robotics Part 1》认为在机器人领域,制造优势至关重要。构建功能完备的机器人需要无数次重构和调试,这要求制造商具备就近、低成本的产能。文章举例“在美国制造一款与 Universal Robots UR5e 相同的机械臂,成本是中国的2.2倍。”因此中国的工业机器人依赖于中国供应链和成本,在出海过程中有极强的价格竞争力,为开拓海外市场奠定基础。
二、中国工业机器人出海的常见合规风险
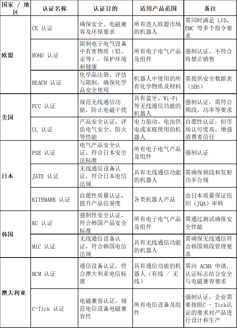
1. 产品合规与认证
如目标国对产品有强制认证或合规要求,产品进入目标国市场则必须满足规定标准,否则无法在市场销售。工业机器人厂商可能关注包括系统功能设计、电气安全性能、使用材料、环境风险等相关环节的合规与认证。目前全球对于工业机器人产品认证无统一规定,具体需以机器人性能及各国规定为准。
常见认证:

点击可查看大图
2. 产品质量纠纷
(1)合同违约风险
合同违约风险通常出现在买卖双方未能履行合同中约定的条款,导致一方或双方的利益受损。工业机器人出海过程中可能产生的产品质量纠纷主要来源于产品质量不符合合同约定或所在国产品质量标准、产品不符合安全和环保标准以及售后服务不满足要求。造成以上纠纷的主要原因为合同条款过于模糊,缺乏统一的技术标准,另外因跨国交易,因此各项安装以及售后服务可能缺乏统一团队配置。当然也会因不同交易模式而有所不同,例如代理合作模式下,代理商可能没有适配的技术服务人员,中国厂商只能远程指导,项目进度滞后导致违约。
(2)产品侵权风险
此处产品侵权风险主要探讨因产品缺陷导致第三方财产或人身损失。不同国家对于产品责任规定不同,如美国产品责任诉由包括疏忽责任(Negligence)、担保责任(breach of warranty)、严格责任(Strict Liability),其中严格责任规定企业在产品设计、制造和销售过程中,对产品的质量和安全性负有全面责任,且不需要证明过失。这意味着,如果工业机器人产品存在设计缺陷或生产瑕疵,导致质量问题或事故,不需证明企业存在过错,也可能被追究责任并承担高额赔偿。根据欧盟《产品责任指令》第九条[4],虽然买方需承担举证责任,但因欧盟对于技术类产品的质量和安全性要求较高,因此企业需要确保符合CE认证要求以及其他的安全标准,否则仍然可能面临赔偿。因此在进入海外市场时,企业需充分了解当地对产品质量的规定,确保产品符合标准,避免因质量问题引发侵权诉讼。
3. 数据隐私与网络安全
在工业自动化场景中,工业机器人运行过程采集的生产运营数据(含制程参数、设备状态、能效指标)及人员行为数据(如操作员动线、工时记录),若未实施体系化保护机制,将构成商业秘密与个人信息泄露的重大风险点。工业机器人所收集到的各项数据如被纳入商业秘密范畴,则应受商业秘密保护规定制约。如《与贸易有关的知识产权协定》(TRIPs)第39条[5]明确对未披露的信息加以保护。美国《统一商业秘密法》(USTA)规定了商业秘密遭受侵害时可采取禁令、赔偿金、承担律师费等方式。欧盟《商业秘密保护指令》(EU 2016 / 943)要求成员国必须在2018年6月9日前转化为国内法,其中第6条要求欧盟成员国为非法获取、使用和披露商业秘密制定相关措施和程序。
目前“AI+”在各行业迅速推广,如工业机器人可通过摄像头扫描员工指纹、人脸等个人信息进行数据分析或处理,则应遵守各国关于个人数据保护的规定。如欧盟《通用数据保护条例》(简称“GDPR”)要求企业处理数据时遵循严格规范,遵守合法、透明、最小必要原则,违规处理、泄露数据或非法跨境传输将面临高额处罚[6]。美国各州的隐私立法逐步完善,加州通过《加州消费者隐私法》(CCPA)和《加州隐私权利法》(CPRA)对境内开展业务而收集和处理数据的企业加以约束,根据CCPA,如未能进行数据保护且30天内未纠正违规行为的企业最高可进行7500美元的民事处罚。其他各州也相继出台个人数据相关法律,内容整理如下:

图源:清华大学智能法治研究院[7]
目前主要国家已进行数据立法,如将工业机器人出口至相关国家且具有收集个人信息功能的或可能将数据传输至中国境内的,出口前需研究对应政策。

点击可查看大图
4. 知识产权保护
工业机器人作为高新技术产品,核心竞争力在于知识产权的保护,然而无论是商标权还是专利权均有地域性。如《欧洲专利工业》(EPC)的专利效力目前覆盖46个国家,包括39个成员国、1个衍伸国以及6个生效国。
从专利海外布局来看,我国工业机器人创新主体在美、欧、日、韩四国/地区的高价值专利布局量为620件,占我国工业机器人高价值专利总量的比重仅为2.19%,高价值专利海外布局严重不足。工业机器人海外高价值专利布局比例远低于出口产品比例,存在海外侵权纠纷等风险,束缚工业机器人全球创新资源的配置。[8]中国机器人产品因专利权被诉也已有先例,因此加强中国工业机器人在全球的知识产权布局迫在眉睫。
5. 反腐败与反商业贿赂
在开展国际贸易时,企业需高度重视反腐败与反商业贿赂合规体系的构建,以应对全球复杂的法律环境。《联合国反腐败公约》(United Nations Convention Against Corruption)要求成员国建立反腐败的预防机制,并规定了刑事定罪、资产追回等相关条款。美国《反海外腐败法》(FCPA)、英国《反贿赂法案》(UKBA)及各国本地法规对跨国商业行为设置了严格约束,不仅涵盖本国主体的全球活动,更通过 “长臂管辖” 对涉及本国市场的外国企业行为进行规制。反腐败与反商业贿赂是跨国企业不可回避的一个问题,随着中国工业机器人市场的不断扩大,企业应制定个性化合规策略,主动适应目标市场法律,如UKBA第1条和第2条[9]对行贿罪和受贿罪进行了全面规定,任何向他人提供、许诺或者给予任何经济上的或者其他形式的好处,意图诱使他人不正当履行职责或作为对其不正当行为的回报,将构成行贿罪;任何人索取、同意收受或接受经济或其他利益,且该行为与不正当履行职责相关,将构成受贿罪。因此在国际化经营中应切实落实反腐败与反商业贿赂合规问题,将合规管理转化为国际竞争的基础保障。
6. 出口管制与经济制裁
一些国家常以国家安全、外交政策为理由对外国企业贸易加以出口管制或经济制裁。例如,俄乌争端爆发后,美国、欧盟、英国等国家对俄罗斯实施经济制裁。美国常见的制裁清单包括制裁清单包括:SDN清单(SpeciallyDesignated Nationals and Blocked Persons List);CAPTA清单(Listof Foreign Financial Institutions Subject to Correspondent Account orPayable-Through Account Sanctions);EL清单(EntityList, 即实体清单)等。《出口管理条例》(EAR)由美国商务部工业与安全局(BIS)制定,通过清晰划定受控物项的涵盖范畴、明确适用主体的界定边界以及规范跨境交易的执行规则,对 “物项” 与 “终端用户” 进行双重管控。中国工业机器人出海过程中,应注意目的地国家或地区出口管制和经济制裁范围,若故意违反经济制裁与出口管制规定,如与SDN清单上的主体发生重大交易,可能自身也会受到制裁措施。另外工业机器人依赖于芯片支持,若产品包含的美管制物项成分超过最小比例规则(de minimis rule),则可能受美国出口管制规定管辖。
三、中国工业机器人出海不同商业模式下的特殊风险
根据IDC统计,中国机器人出海业务主要采用代理合作、本地直销、海外并购等典型模式。
1. 代理合作
代理合作是指中国工业机器人企业与海外当地代理的合作伙伴签订经销协议,合作伙伴负责产品的交付。经销代理模式下除常见的产品责任问题,比较突出问题在于代理权限。海外当地经销商为保持自身优势地位,一般与国内厂商签订一定区域内的独家代理协议,但是多重原因可能引发矛盾:
其一,厂家直销模式冲突。企业规模扩大后,为追求更高经济效益推行直销,可能与原有经销协议产生冲突。其二,跨区域窜货冲突。经销商受市场容量和逐利驱动,突破协议约定的代理区域销售,与当地授权经销商形成直接竞争。其三,跨境直销冲突。如中国集成商向韩国终端工厂直销工业机器人,既与当地经销商竞争、冲击其市场份额,又因区域定价差异导致跨国市场售价不统一,破坏区域价格平衡。
2. 本地直销
本地直销是指中国工业机器人企业在目标国市场作为销售主体直接进行交易行为。这种模式下,企业需负责产品的销售、安装、调试、售后等问题,企业可能在在海外本地设立子公司、分公司或办事机构,那么势必涉及劳动用工合规问题。人员可能分为两类:本地雇佣人员及国内外派人员。对于本地雇佣人员而言需遵从当地劳动法规,合理用工,尤其是特殊劳动规定。如美国加州《家庭医疗休假法案》(FMLA)和《加州家庭权利法案》(CFRA)规定了工作保护假[10]。如印度尼西亚本地劳工保护规定,包括外籍员工与本地员工比例不得超过1:3、解雇本地员工需支付高额赔偿(最高可达工龄×10个月工资)等。
对于外派员工,公司应遵守《商务部关于加强对外投资合作在外人员分类管理工作的通知》第5条第1款的规定,对外投资企业可向其境外企业派出已经与其签订《劳动合同》的自有员工,并为外派员工办理符合派驻地法律规定的工作手续;以及第7条的规定,对外投资合作企业从国内派出人员时,应按驻在国政府有关规定取得用工指标;在外人员必须取得工作许可,禁止持旅游、商务签证在外工作;人员数量应符合当地用工比例规定。
3. 海外并购
海外并购是指中国工业机器人企业收购海外本土企业,整合销售、技术、成熟供应链与分销网络,优化上下游产业布局,拓展业务疆域,实现市场高效渗透。中国工业机器人企业如进行海外并购,除考虑常规目标公司综合实力、投资国家备案审批、用工合规等问题,需特别关注地缘政治风险。根据《境外投资管理办法》第2条[11],跨境并购属于境外投资,需依规完成完整的ODI合规流程体系,需特别指出的是,受国际地缘政治影响,ODI备案监管政策存在动态调整的可能性,包括但不限于阶段性收紧或暂停受理等情形。
另外海外并购需特别关注文化差异冲突,不同国家文化可能会导致并购目的无法实现。如跨境并购中若忽视目标国制度文化、强行移植母国管理模式,将引发严重法律风险,警示企业需在投资前深度调研文化差异并制定适配策略。
四、中国工业机器人企业出海合规建议
1. 出海前合规尽调
中国工业机器人企业出海需构建覆盖产品合规、数据安全与可持续发展的全链条管理体系,在产品合规准入方面,应深度开展目标市场法规尽调,系统梳理欧盟CE认证、美国UL认证等核心要求,围绕产品机械安全、电气安全、电磁兼容性等关键指标建立适配性认证体系。
在数据安全治理层面,对设备运行参数、工艺数据、人机交互指令、用户生物识别数据等进行分类分级,针对敏感数据实施端到端加密传输、访问权限分级管控及匿名化处理,同步在目标市场部署符合当地标准的数据中心或云服务,建立数据跨境传输合规机制。此外,建议企业构建ESG报告体系,通过系统性合规建设提升品牌国际公信力,降低出海过程中的监管风险与市场准入壁垒。最后,企业也可考虑购买出口产品责任险等保险降低自身赔偿风险。
2. 商业模式选择
中国工业机器人企业在制定国际化市场拓展战略时,需基于企业自身的技术实力储备、生产规模优势、资金链稳健程度及长期发展规划,审慎评估并选择最适合的商业模式组合。初入市场的中小企业可通过本土代理商合作快速切入,降低投入与风险;成长期企业可设子公司组建本地团队,提升品牌溢价与响应效率;大型龙头企业可通过海外并购获取技术、品牌及人才,实现跃升扩张。
无论采取何种模式,企业均需建立风险评估与应急预案机制,在追求商业利益最大化的同时,统筹考虑供应链韧性建设、数据合规要求、地缘政治风险防控等多维度因素,确保国际化进程中的安全稳定发展,避免因单一市场依赖或商业模式缺陷导致的系统性经营风险。
3. 加大知识产权海外布局
工业机器人作为高新技术产业,核心竞争力依赖技术创新与知识产权保护。中国企业需从战略层面布局海外知识产权:一方面构建系统化专利体系,围绕核心算法、关键零部件及系统集成进行专利组合布局;另一方面通过PCT国际专利申请(覆盖158国)、巴黎公约等多途径构建全周期保护。
PCT申请经中国国家知识产权局受理,可一次提交在多国生效,程序简便。

PCT成员国分布图,图源:WIPO[12]
同时,企业还需同步推进商标国际化战略,在目标市场提前注册核心品牌标识及产品名称,防范恶意抢注风险,并通过国际版权登记保护核心软件代码与控制系统界面设计。此外,建议企业建立知识产权预警机制,对目标市场的侵权行为及时采取法律行动。
4. 国别合规培训
中国工业机器人企业在推进国际化战略过程中,必须构建系统化、精准化的海外业务人员合规培训体系。针对不同国家的法律法规差异与文化特性,企业应建立差异化的培训内容,针对欧美市场重点强化《反海外腐败法》(FCPA)、《反贿赂法案》(UKBA)等法规的合规要求。在东南亚、中东等新兴市场,需结合当地宗教文化习俗,重点规避歧视性行为,确保招聘、客户接待等环节符合反歧视法规。
工业机器人作为融合了人工智能、精密制造与工业软件的高新技术领域,其出海过程面临的技术标准差异、知识产权纠纷等合规挑战日益凸显。因此,工业机器人企业亟需聘请专业律师团队做好合规工作,系统化提升风险防控能力,方能实现稳健的全球化发展。
[注]


王红燕 律师
杭州办公室 合伙人

业务领域:知识产权权利保护,跨境投资并购,合规和调查
行业领域:电信和互联网,信息和智能技术,传媒、体育和娱乐

董思薇 律师
杭州办公室 知识产权部

特别声明
以上所刊登的文章仅代表作者本人观点,不代表北京市中伦律师事务所或其律师出具的任何形式之法律意见或建议。
如需转载或引用该等文章的任何内容,请私信沟通授权事宜,并于转载时在文章开头处注明来源于公众号“中伦视界”及作者姓名。未经本所书面授权,不得转载或使用该等文章中的任何内容,含图片、影像等视听资料。如您有意就相关议题进一步交流或探讨,欢迎与本所联系。







发表评论