注意!官网公布25考研考试最新变动!
2024-11-27 11:00:13
围观 : 248 次
0 评论

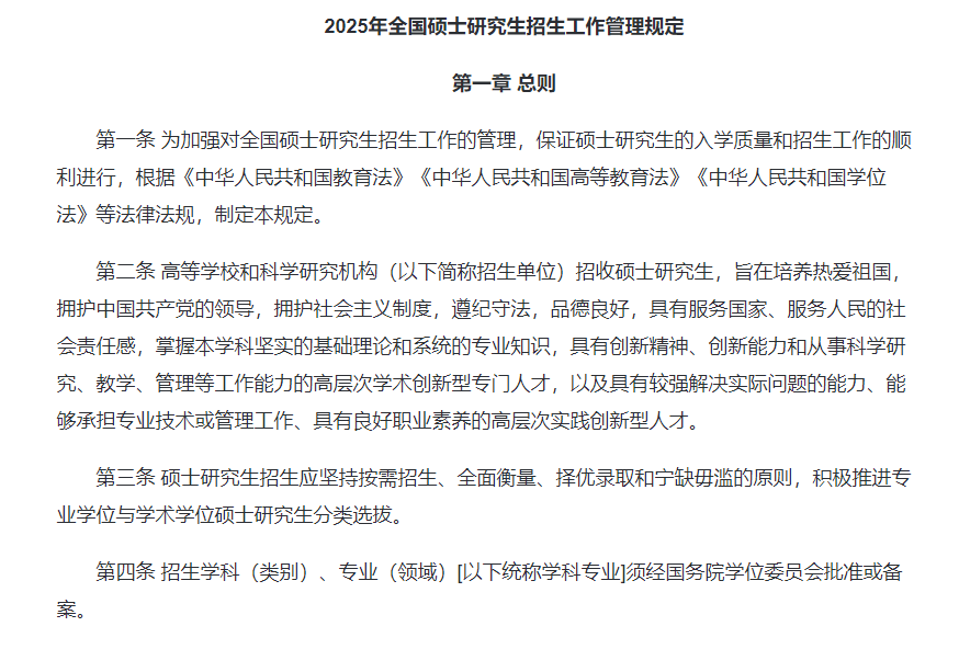
近期,【2025年全国硕士研究生招生工作管理规定】刚刚发布不久,据说这也是导致今年各院校招生简章晚发布的原因。原文链接:
https://yz.chsi.com.cn/kyzx/jybzc/202410/20241008/2293342617.html针对今年新出的规定有不少变化!其中最重要的就是初复试时间统一,下面我们就来详细看看!《规定总则》第六条:教育部统一确定初试、复试时间。这是与往年不一样的规定。

①统一复试时间,有助于确保所有考生在相同的时间节点上面对复试挑战,避免因复试时间先后产生的信息不对称问题。②为考生提供了便利,使他们能够更合理地规划复习进度和时间安排。
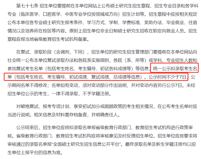
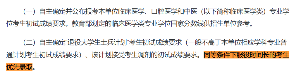
③对于调剂考生,统一复试时间可能会影响他们利用时间差进行多所学校复试的机会,从而增大了调剂的难度。除了关于复试时间的调整外,小新还整理了25研招规定相较于去年的一些变化,25、26考研的同学都要关注今年增加了对服役期间获得三等战功的退役人员的免初试攻读硕士研究生的资格。同时,新增 “同等条件下服役时间长的考生优先录取” 这一点。增加了 “优先” 两个字,变为 “鼓励招生单位优先选用全国统一命题科目试卷,或招生单位间联合命题”。新增了“对于新增学位授予单位和新增学位授权点,鼓励选用其他招生单位相同相近学科或本单位其他已开展招生的相近学科专业试题”“有关学院主要负责同志、命题小组组长是相关自命题科目的第一责任人”。新增“招生单位要在复试中加强对考生的全面考查和综合评价,既要注重考生的学业知识,也要注重考生的专业能力素质和科研创新潜质,既要注重考生的考试成绩,也要注重考生的一贯学业表现”。2025年统一公示拟录取考生名单(包括姓名、编号、初试、复试成绩、总成绩等)。要求公示时间不少于7日,且公示期间名单不得修改。

2024年招生单位的研究生招生管理部门应当统一公示拟录取名单,公示时间不少于10个工作日。
今年的这些变化大家注意仔细查看,除了这些比较明显的变化之外,2025考研规定对于初试、复试以及命题工作的要求也变得更加严格了,这也反映了研究生招生工作的不断发展和完善!◆声明:本文综合整理自网络,版权归作者所有,如有侵权请联系我们协商处理

发表评论